العقود الآجلة
وصول إلى مئات العقود الدائمة
TradFi
الذهب
منصّة واحدة للأصول التقليدية العالمية
الخیارات المتاحة
Hot
تداول خيارات الفانيلا على الطريقة الأوروبية
الحساب الموحد
زيادة كفاءة رأس المال إلى أقصى حد
التداول التجريبي
مقدمة حول تداول العقود الآجلة
استعد لتداول العقود الآجلة
أحداث مستقبلية
"انضم إلى الفعاليات لكسب المكافآت "
التداول التجريبي
استخدم الأموال الافتراضية لتجربة التداول بدون مخاطر
إطلاق
CandyDrop
اجمع الحلوى لتحصل على توزيعات مجانية.
منصة الإطلاق
-التخزين السريع، واربح رموزًا مميزة جديدة محتملة!
HODLer Airdrop
احتفظ بـ GT واحصل على توزيعات مجانية ضخمة مجانًا
Pre-IPOs
افتح الوصول الكامل إلى الاكتتابات العامة للأسهم العالمية
نقاط Alpha
تداول الأصول على السلسلة واكسب التوزيعات المجانية
نقاط العقود الآجلة
اكسب نقاط العقود الآجلة وطالب بمكافآت التوزيع المجاني
عروض ترويجية
AI
Gate AI
شريكك الذكي الشامل في الذكاء الاصطناعي
Gate AI Bot
استخدم Gate AI مباشرة في تطبيقك الاجتماعي
GateClaw
Gate الأزرق، جاهز للاستخدام
Gate for AI Agent
البنية التحتية للذكاء الاصطناعي، Gate MCP، Skills و CLI
Gate Skills Hub
أكثر من 10 آلاف مهارة
من المكتب إلى التداول، مكتبة المهارات الشاملة تجعل الذكاء الاصطناعي أكثر فعالية
GateRouter
ختر بذكاء من أكثر من 30 نموذج ذكاء اصطناعي، بدون أي رسوم إضافية 0%
العملة المستقرة الأولى شركة Circle تطلق الشبكة الجديدة ARC نظام النقاط الرسمي، دليل التفاعل جاهز
المؤلف: تشونغ哥.sats
أصدر USDC من قبل @circle وحاضنته @arc أطلق مؤخرًا خطة نقاط.
أبرز مميزاتها هي خلفيتها القوية + استثمار بدون تكلفة، لذلك لا تزال تستحق التفاعل.
Arc هو مشروع داخلي لـ Circle، على الرغم من عدم الكشف عن تمويل علني، إلا أن Circle Ventures أطلقت صندوق Arc Builders (لم يتم الكشف عن المبلغ)، وجذب أكثر من 30 استثمارًا من كبار رأس المال المغامر في شبكة المشاريع البيئية.
ARC مدعوم من فريق الهندسة الرئيسي في Circle، وقوة Circle لا تحتاج إلى شرح، كأكبر مشروع عملة مستقرة مدرجة في السوق الأمريكية، تجاوز إصدار USDC أكثر من 50 مليار دولار.
يتمحور هدف Arc حول أن يكون بلوكشين مفتوح من الطبقة الأولى مصمم خصيصًا للخدمات المالية للعملات المستقرة، مع USDC كوقود أصلي، ويقدم أداءً في أقل من ثانية، ومحرك FX مدمج وخدمات خصوصية اختيارية، ويدعم تطبيقات مالية على مستوى الشركات.
خطة النقاط لـ Arc House: يمكن الحصول على نقاط وشارات مقابل المساهمة في المجتمع، وهذه الشهادات غالبًا ستكون أساسًا رئيسيًا للتوزيعات المستقبلية.
تصنيفات المساهمة: مساهمات النشاط، المحتوى، المنتديات، فعاليات المجتمع، مساهمات أخرى، إجمالًا خمسة أنواع، بالإضافة إلى مكافآت النقاط، هناك أيضًا مكافآت شارات.
نظرة على طرق الحصول على النقاط الحالية، يمكن للجميع الرجوع إليها، خطوات التفاعل كالتالي:
الخطوة الأولى: التسجيل بحساب Arc باستخدام البريد الإلكتروني وتسجيل الدخول +5 نقاط.
community.arc.network/home
ملاحظة:
عند التسجيل، سترسل رسالة بريد إلكتروني تحتوي على رابط تسجيل الدخول، يجب النقر عليه داخل البريد الإلكتروني للدخول
يمكن الحصول على 5 نقاط يوميًا عند تسجيل الدخول
الخطوة الثانية: اضغط على صورة الملف الشخصي في الزاوية العليا اليمنى “Edit Profile” للدخول إلى صفحة المعلومات الشخصية وتحسين البيانات +100 نقطة.
الخطوة الثالثة: يوميًا، اضغط على المحتوى على اليسار لقراءة المقالات، كل مقال +5 نقاط (بحد أقصى 5 مقالات يوميًا).
الخطوة الرابعة: يوميًا، اضغط على “Content” على اليسار لمشاهدة فيديو واحد +5 نقاط (مرة واحدة يوميًا فقط).
الخطوة الخامسة: انتقل إلى صفحة “Events” على اليسار، وسجل جميع الأنشطة التي يمكنك التسجيل فيها.
ملاحظة: كل مرة تسجل فيها نشاطًا، يمكنك الحصول على 5 نقاط.
هذه هي أنواع المساهمات الحالية التي تناسب الجميع، الطرق الأخرى للحصول على النقاط أكثر تعقيدًا وتتطلب شروطًا، يُنصح بالتفاعل يوميًا، وسيتم تحديث طرق الحصول على النقاط مع تطورات المشروع لاحقًا.
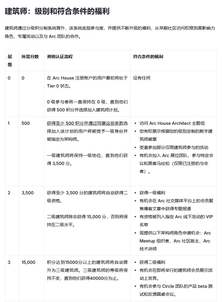
بالإضافة إلى ذلك، بعد الوصول إلى 500 نقطة، يمكنك فتح “دور المهندس المعماري المستوى 1”، وهناك 5 مستويات، ويجب أن تصل النقاط للتقديم، ومتطلبات ومستحقات كل مستوى كالتالي:
خمنًا، مستوى المهندس المعماري مرتبط بالتوزيعات المستقبلية أو حجم الاكتتاب، والترقية تعتبر من أهم عناصر التفاعل.
هدف ARC الذي أنشأته Circle هو المستخدمون المستهدفون من المطورين المؤسساتيين، التطبيقات المالية (مثل الدفع، الإقراض، RWA، الاقتصاد الوكيل)، المؤسسات (مثل البنوك، التكنولوجيا المالية)، وتتمثل التحديات في تقلبات غاز السلسلة التقليدية، وعدم اليقين في التسوية، ونقص الخصوصية، وتعقيد التوافق بين السلاسل، وغموض حجم التوافق. حاليًا، يتجاوز حجم العملات المستقرة 200 مليار دولار، وما زال في نمو مستمر، مع انفجار التطبيقات على مستوى الشركات (مثل التسوية على مدار الساعة، وتوكن RWA)، لكن غاز L1/L2 غير مستقر، والبطء مرتفع، مما يصعب دعم التمويل عالي التردد، وظهرت Arc كحلاً. بالمقارنة مع غيرها من الطبقات الأولى، لا يمكن استبدال Arc بسهولة، لأنها تعتمد على تكامل حصري من Circle وتصميم على مستوى الشركات (خارطة طريق مقاومة الكم) لتشكيل الحصن، وقد جذب الشبكة التجريبية أكثر من 155 فريقًا، لذلك من المتوقع أن يبدأ المهتمون بـ ARC التفاعل.
ملاحظة: هذا المقال للمشاركة فقط، وليس إعلانًا أو نصيحة استثمارية، إذا كنت مهتمًا، يمكنك الاختيار للتفاعل بنفسك، DYOR.